教程
基础
- 安装
- 介绍
- Vue 实例
- 模板语法
- 计算属性和侦听器
- Class 与 Style 绑定
- 条件渲染
- 列表渲染
- 事件处理
- 表单输入绑定
- 组件基础
深入了解组件
- 组件注册
- Prop
- 自定义事件
- 插槽
- 动态组件 & 异步组件
- 处理边界情况
过渡 & 动画
- 进入/离开 & 列表过渡
- 状态过渡
可复用性 & 组合
- 混入
- 自定义指令
- 渲染函数 & JSX
- 插件
- 过滤器
工具
- 单文件组件
- 测试
- TypeScript 支持
- 生产环境部署
规模化
- 路由
- 状态管理
- 服务端渲染
- 安全
内在
- 深入响应式原理
迁移
- 从 Vue 1.x 迁移
- 从 Vue Router 0.7.x 迁移
- 从 Vuex 0.6.x 迁移到 1.0
- 迁移至 Vue 2.7
更多
- 对比其他框架
- 加入 Vue.js 社区
- 认识团队
您正在浏览的是 Vue 2.x 的文档。Vue 3 的文档在这里。
Vue 实例
创建一个 Vue 实例
每个 Vue 应用都是通过用 Vue 函数创建一个新的 Vue 实例开始的:
|
虽然没有完全遵循 MVVM 模型,但是 Vue 的设计也受到了它的启发。因此在文档中经常会使用 vm (ViewModel 的缩写) 这个变量名表示 Vue 实例。
当创建一个 Vue 实例时,你可以传入一个选项对象。这篇教程主要描述的就是如何使用这些选项来创建你想要的行为。作为参考,你也可以在 API 文档中浏览完整的选项列表。
一个 Vue 应用由一个通过 new Vue 创建的根 Vue 实例,以及可选的嵌套的、可复用的组件树组成。举个例子,一个 todo 应用的组件树可以是这样的:
|
我们会在稍后的组件系统章节具体展开。不过现在,你只需要明白所有的 Vue 组件都是 Vue 实例,并且接受相同的选项对象 (一些根实例特有的选项除外)。
数据与方法
当一个 Vue 实例被创建时,它将 data 对象中的所有的 property 加入到 Vue 的响应式系统中。当这些 property 的值发生改变时,视图将会产生“响应”,即匹配更新为新的值。
|
当这些数据改变时,视图会进行重渲染。值得注意的是只有当实例被创建时就已经存在于 data 中的 property 才是响应式的。也就是说如果你添加一个新的 property,比如:
|
那么对 b 的改动将不会触发任何视图的更新。如果你知道你会在晚些时候需要一个 property,但是一开始它为空或不存在,那么你仅需要设置一些初始值。比如:
|
这里唯一的例外是使用 Object.freeze(),这会阻止修改现有的 property,也意味着响应系统无法再追踪变化。
|
|
除了数据 property,Vue 实例还暴露了一些有用的实例 property 与方法。它们都有前缀 $,以便与用户定义的 property 区分开来。例如:
|
以后你可以在 API 参考中查阅到完整的实例 property 和方法的列表。
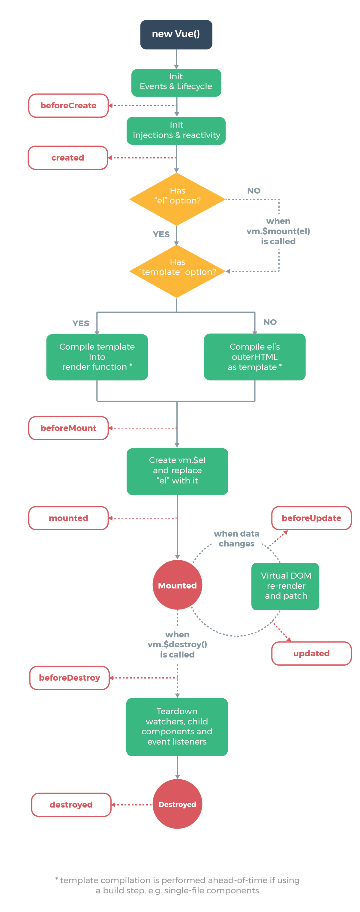
实例生命周期钩子
每个 Vue 实例在被创建时都要经过一系列的初始化过程——例如,需要设置数据监听、编译模板、将实例挂载到 DOM 并在数据变化时更新 DOM 等。同时在这个过程中也会运行一些叫做生命周期钩子的函数,这给了用户在不同阶段添加自己的代码的机会。
比如 created 钩子可以用来在一个实例被创建之后执行代码:
|
也有一些其它的钩子,在实例生命周期的不同阶段被调用,如 mounted、updated 和 destroyed。生命周期钩子的 this 上下文指向调用它的 Vue 实例。
不要在选项 property 或回调上使用箭头函数,比如 created: () => console.log(this.a) 或 vm.$watch('a', newValue => this.myMethod())。因为箭头函数并没有 this,this 会作为变量一直向上级词法作用域查找,直至找到为止,经常导致 Uncaught TypeError: Cannot read property of undefined 或 Uncaught TypeError: this.myMethod is not a function 之类的错误。
生命周期图示
下图展示了实例的生命周期。你不需要立马弄明白所有的东西,不过随着你的不断学习和使用,它的参考价值会越来越高。
